为便于供应商及时了解政府采购信息,根据《财政部关于开展政府采购意向公开工作的通知》(财库〔2020〕10号)和《广西壮族自治区财政厅关于进一步规范政府采购意向公开工作的通知》(桂财采〔2022〕84号)等有关规定,现将******人民政府2025年12月采购意向公开如下:
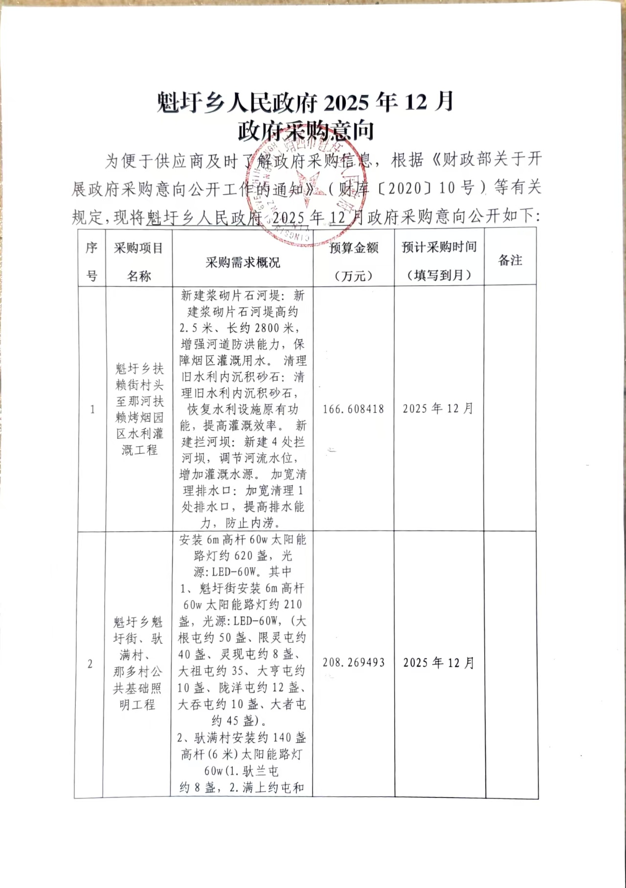
| 序号 | 采购项目名称 | 采购需求概况 | 预算金额(万元) | 预计采购时间(填写到月) | 落实政府采购政策功能情况 | 备注 |
| 1 | 魁圩乡扶赖街村头至那河扶赖烤烟园区水利灌溉工程 | 新建浆砌片石河堤:新建浆砌片石河堤高约2.5米、长约2800米,增强河道防洪能力,保障烟区灌溉用水。 清理旧水利内沉积砂石:清理旧水利内沉积砂石,恢复水利设施原有功能,提高灌溉效率。 新建拦河坝:新建4处拦河坝,调节河流水位,增加灌溉水源。 加宽清理排水口:加宽清理1处排水口,提高排水能力,防止内涝。 | 166.608418 | 2025年12月 | 按政策要求预留份额面向中小企业 | |
| 2 | 魁圩乡魁圩街、驮满村、 那多村公共基础照明工程 | 安装6m高杆60w太阳能路灯约620盏,光源:LED-60W。其中 1、魁圩街安装6m高杆60w太阳能路灯约210盏,光源:LED-60W,(大根屯约50盏、限灵屯约40盏、灵现屯约8盏、大祖屯约35、大亨屯约10盏、陇洋屯约12盏、大吞屯约10盏、大者屯约45盏)。 2、驮满村安装约140盏高杆(6米)太阳能路灯60w(1.驮兰屯 约8盏,2.满上约屯和满中约屯共30盏,3.满下和新村部共约 30盏,4.六上屯约8盏,5.六下屯约10盏,6.多冷屯约6盏,7. 多吞屯约6盏,8.陇江屯约6盏,9.吞雷屯约30盏,10.多音屯 约6盏) 3、那多村安装路灯约270盏高杆(6米)太阳能路灯60w。(1. 那多屯约52盏,2.百定屯约48盏,3.定斜屯约16盏,4.那恶屯 约22盏,5.言达屯约5盏,6.谷马屯约22盏,7.那独屯约3盏, 8.多百屯约8盏,9.驮灵屯约14盏,10.那马屯约16盏,11.安 马屯约18盏,12.王心屯约6盏,13.那红屯约40盏) | 208.269493 | 2025年12月 | 按政策要求预留份额面向中小企业 |
本次公开的采购意向是本单位政府采购工作的初步安排,具体采购项目情况以相关采购公告和采购文件为准。
2025年11月27日
附件信息:
-
******人民政府2025年12月政府采购意向.jpg (380.7 KB)
-
******人民政府2025年12月政府采购意向(2).jpg (242.3 KB)